Zum Hauptinhalt gehen
Logo
Eine Zahlung identifizieren Support GoCardless
Status-Seiten
  • GoCardless-Status
  • IBP-Status
  1. Support Center
  2. Einrichtung und Verwaltung von Konten
  3. Kontrolle Ihrer Marke
  4. Zahlungsseiten

Autorisierungstypen für ACH & PAD

Autorisierungstypen

Die Billing Requests API ermöglicht die Übermittlung von Autorisierungstypen (Einwilligungen zu Einzugsermächtigungen). Dadurch können Sie die API verwenden, um rechtskonforme ACH- und PAD-Autorisierungen vollständig auf der Plattform zu erstellen und zu verwalten. Diese Funktion ist im GoCardless-Dashboard noch nicht verfügbar.

 

Die Autorisierungstypen sind:

Autorisierungstyp Definition Beispiel Unterstützte Zahlungstypen
Offen Flexibel und offen, sodass Händler Zahlungen nach Bedarf entsprechend der Vereinbarung mit ihren Zahlern abbuchen können. Zahlungseinzug der Gebühr eines Software-Abonnements plus Zusatzleistungen Alle
Wiederkehrend Eine wiederkehrende Zahlung, die in regelmäßigen Abständen vom Konto des Zahlers abgebucht wird, ohne dass dieser etwas unternehmen muss. Abonnement eines Magazins oder einer Nachrichtenwebsite Abonnements, Ratenzahlungen
Stehend (sporadisch) Zahlungen werden erst nach der Genehmigung durch den Zahler abgebucht. Er wird immer darüber informiert, wie er eine Transaktion genehmigen kann, zum Beispiel mit einem Telefonanruf, einer Online-Bestätigung oder eine Textnachricht. Rechnungsstellung für Buchhaltungsdienstleistungen Einmalig
Einmalig (einzeln) Vom Konto des Zahlers wird einmalig eine Zahlung abgebucht. Kauf eines Autos mit einer einzigen Zahlung Einmalig

Welchen Autorisierungstyp sollte ich verwenden?

Es ist wichtig, dass Sie den richtigen Autorisierungstyp (Einwilligung bzw. Einzugsermächtigung) für die Rechnungsstellung an Ihre Kunden auswählen.

Als Faustregel gilt: Wenn Sie Flexibilität benötigen, sollten Sie den Autorisierungstyp „Offen“ verwenden. In diesem Fall liegt es in Ihrer Verantwortung, wie unten beschrieben Informationen vom Zahler zu erfassen, aufzuzeichnen und anzuzeigen.

Wenn die Rechnungsstellung vorhersehbar und unkompliziert ist, ist eine wiederkehrende / regelmäßige, stehende oder einmalige Autorisierung besser geeignet. Bei diesen Autorisierungstypen erfassen und zeichnen wir alle benötigten Informationen auf und stellen so sicher, dass Ihre Autorisierung rechtskonform ist und die von Ihnen eingezogenen Zahlungen der Autorisierung entsprechen (z. B. können Sie bei einer einmaligen Autorisierung auch nur eine Zahlung einziehen).

Diese Tabelle zeigt, welcher Autorisierungstyp am besten zu Ihren Anforderungen passt:

  Offen Wiederkehrend Stehend Einmalig
Anzahl der Zahlungen Mehrere Mehrere Mehrere Eine
Rechnungsbetrag Ändert sich häufig Ändert sich selten/nie Ändert sich häufig -
Einzugsdatum und -häufigkeit Kann sich ändern Ändert sich nicht Kann sich ändern -
Es ist wahrscheinlich, dass Sie Ihrem Kunden in Zukunft zusätzliche Produkte oder Dienstleistungen in Rechnung stellen werden ✅ ❌ ✅  
Ihr Kunde muss jede Zahlung einzeln im Voraus genehmigen ❌ ❌ ✅  
Sie möchten eine einmalige Zahlung (z. B. Aufnahmegebühr) einziehen können, bevor regelmäßige Zahlungen erfolgen ✅ ✅ ✅  

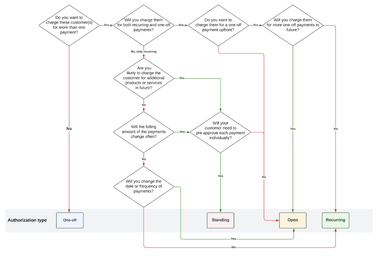
Sie können auch dieses Flussdiagramm verwenden, um den am besten geeigneten Autorisierungstyp für Sie und Ihre Kunden zu bestimmen:

Screenshot 2024-12-10 at 12.13.17.png

So stellen Sie sicher, dass der Autorisierungstyp „Offen“ rechtskonform ist

Wenn Sie den Autorisierungstyp „Offen“ verwenden, müssen Sie nachstehenden Maßnahmen ergreifen, um sicherzustellen, dass Ihre Autorisierung rechtskonform ist.

Sie müssen sicherstellen, dass die Zahler vor der Abbuchung über den Betrag, die Anzahl und/oder die Häufigkeit von Abbuchungen informiert werden. Halten Sie sich dabei an die NACHA-Vorgaben für ACH-Autorisierungen und die Rule H1 für PAD-Autorisierungen.

Sie müssen eine einfach und genau reproduzierbare Aufzeichnung aufbewahren, aus der hervorgeht, wie Sie Ihre Kunden über die Zahlungsbedingungen informiert haben. Die Aufbewahrungsfrist beträgt zwei Jahre ab dem Datum, an dem die Autorisierung widerrufen oder beendet wird.

So verwenden Sie Autorisierungstypen

Wenn Sie eigene Zahlungsseiten verwenden, lesen Sie unsere Anforderungen an benutzerdefinierte Zahlungsseiten (ACH, PAD). Sie erfahren dort, was auf Ihrer/Ihren Zahlungsseite(n) angezeigt werden muss.

Wenn Sie gehostete Zahlungsseiten verwenden, werden alle erforderlichen Informationen für den von Ihnen übermittelten Autorisierungstyp angezeigt.

Sie können den Autorisierungstyp (Einwilligung) beim Erstellen einer Abrechnungsanfrage über das Feld "consent_type" übermitteln. Wenn Sie dieses Feld leer lassen, ist der Autorisierungstyp standardmäßig „Offen“.

Wenn Sie gleichzeitig eine Zahlung erstellen möchten, können Sie einen Autorisierungstyp für eine Lastschriftmandatsanfrage mit einer Zahlungsanfrage, einer Dauerauftragsanfrage oder einer Ratenzahlungsanfrage kombinieren. Sie können eine Zahlung auch erst später erstellen. Wenn Sie unsere gehosteten Zahlungsseiten verwenden und innerhalb einer einzelnen Abrechnungsanfrage einen Autorisierungstyp übermitteln und gleichzeitig eine Zahlung erstellen, erhalten Ihre Zahler Vorabinformationen über die anstehenden Zahlungen. Das stärkt das Vertrauen in Ihre Marke.

Wir wissen, dass manchmal zusätzlich zu einem Dauerauftrag oder einem Ratenzahlungsplan eine einmalige Zahlung (z. B. Anmeldegebühr) erforderlich sein kann. Es ist daher möglich, diese Zahlungsanfragen zu kombinieren.

Alle Kombinationsmöglichkeiten

Die Tabelle zeigt alle möglichen Kombinationen von Autorisierungs- und Anforderungtypen. Bei „Nur Autorisierungstyp“ wird den Zahlern im Zahlungsfluss dennoch der Autorisierungstyp angezeigt. Zahlungen können dann immer noch angehängt werden, nachdem die Abrechnungsanfrage ausgeführt wurde.

 

Autorisierungstyp Nur Autorisierungstyp  Einmalige Zahlungsanfrage Dauerauftragsanfrage Anfrage für einen Ratenzahlungsplan
Einmalig ✅      
Einmalig   ✅    
Wiederkehrend ✅      
Wiederkehrend / regelmäßig + Methode* ✅      
Wiederkehrend     ✅  
Wiederkehrend   ✅ ✅  
Wiederkehrend       ✅
Wiederkehrend   ✅   ✅
Stehend ✅      
Stehend   ✅    

*Freitextfeld zur Angabe von Informationen zu den Zahlungen. Geben Sie z. B. an, wie Sie die Zahlung berechnet haben, oder andere nützliche Informationen.

Durchsetzung der Autorisierung

Um sicherzustellen, dass Ihre Autorisierung rechtskonform ist, stellen wir sicher, dass die von Ihnen eingezogenen Zahlungen mit dem Autorisierungstyp und den Zahlungsinformationen übereinstimmen. Es gelten bestimmte Durchsetzungsregeln, die durch bestimmte Auslöser aktiviert werden.

 

Autorisierungstyp Regel Auslöser
Einmalig Darf nur eine aktive Zahlung enthalten Der Benutzer versucht, unter einer einmaligen Autorisierung eine weitere Zahlung zu erstellen, obwohl bereits eine aktive oder abgeschlossene Zahlung vorhanden ist
Einmalig Es dürfen keine Daueraufträge oder Ratenzahlungspläne verknüpft sein Der Benutzer versucht, einen Dauerauftrag oder Ratenzahlungsplan unter einer einmaligen Autorisierung zu erstellen
Wiederkehrend Darf nur einen aktiven Dauerauftrag haben Der Benutzer versucht, unter einer wiederkehrenden / regelmäßigen Autorisierung einen weiteren Dauerauftrag zu erstellen, obwohl bereits ein aktiver oder abgeschlossener Dauerauftrag vorhanden ist
Wiederkehrend Darf nur einen Ratenzahlungsplan haben Der Benutzer versucht, unter einer wiederkehrenden / regelmäßigen Autorisierung einen weiteren Ratenzahlungsplan zu erstellen, obwohl bereits ein aktiver oder abgeschlossener Ratenzahlungsplan vorhanden ist
Wiederkehrend Nach der Erstellung der Autorisierung darf nur ein Dauerauftrag oder ein Ratenzahlungsplan hinzugefügt werden Der Benutzer versucht, eine Zahlung unter einer wiederkehrenden / regelmäßigen Autorisierung zu erstellen, an die ein aktiver Dauerauftrag oder Ratenzahlungsplan angehängt ist
Wiederkehrend Es darf kein Ratenzahlungsplan an eine Autorisierung angehängt werden, wenn bereits ein aktiver/abgeschlossener Dauerauftrag vorhanden ist Der Benutzer versucht, unter einer wiederkehrenden / regelmäßigen Autorisierung einen Ratenzahlungsplan zu erstellen, obwohl bereits ein aktiver oder abgeschlossener Dauerauftrag vorhanden ist
Wiederkehrend Es darf kein Dauerauftrag an eine Autorisierung angehängt werden, wenn bereits ein aktiver/abgeschlossener Ratenzahlungsplan vorhanden ist Der Benutzer versucht, unter einer wiederkehrenden / regelmäßigen Autorisierung einen Dauerauftrag zu erstellen, obwohl bereits ein aktiver oder abgeschlossener Ratenzahlungsplan vorhanden ist
Wiederkehrend An eine wiederkehrende / regelmäßige Autorisierung darf nur ein Dauerauftrag oder ein Ratenzahlungsplan angehängt werden Der Benutzer versucht, unter einer wiederkehrenden / regelmäßigen Autorisierung einen Dauerauftrag zu erstellen, obwohl bereits ein aktiver oder abgeschlossener Ratenzahlungsplan vorhanden ist, oder umgekehrt.
Wiederkehrend Eine Zahlung darf nicht an eine wiederkehrende / regelmäßige Autorisierung angehängt werden, wenn bereits ein aktiver (oder abgeschlossener) Dauerauftrag / Ratenzahlungsplan vorhanden ist Der Benutzer versucht, eine Zahlung unter einer wiederkehrenden / regelmäßigen Autorisierung zu erstellen, für die bereits ein aktiver (oder abgeschlossener) Dauerauftrag / Ratenzahlungsplan vorhanden ist
Stehend Es dürfen keine Daueraufträge oder Ratenzahlungspläne angehängt werden Der Benutzer versucht, einen Dauerauftrag oder Ratenzahlungsplan für eine stehende Autorisierung zu erstellen.

Beispiel für die Verwendung einer wiederkehrenden / regelmäßigen Autorisierung

1. Erstellen einer Abrechnungsanfrage

Eine Abrechnungsanfrage, die mit einer Lastschriftmandatsanfrage (Autorisierung) (Einwilligungstyp „wiederkehrend / regelmäßig“) und einer Dauerauftragsanfrage erstellt wird.

POST https://api.gocardless.com/billing_requests
{
   "billing_requests": {
       "mandate_request": {
           "currency": "USD",
           "scheme": "ach",
           "consent_type": "recurring"
       },
       "subscription_request": {
           "amount": 50,
           "currency": "USD",
           "name": "Gold Plan",
           "interval_unit": "monthly",
           "day_of_month":  "1",
           "payment_reference": "Test Reference"
       }
   }
}

 

2. Erstellen von Zahlungsseiten

Falls Sie eigene Zahlungsseiten verwenden:

Erstellen Sie eigene Seiten in Übereinstimmung mit unseren Anforderungen an benutzerdefinierte Zahlungsseiten (ACH, PAD) und verbinden Sie sie mit unserer API.

Falls Sie gehostete Zahlungsseiten verwenden:

Ablauf für Abrechnungsanfragen

POST https://api.gocardless.com/billing_request_flows 
{
 "billing_request_flows": {
   "links": {
     "billing_request": "{{brq_id}}"
   }
 }
}

 

3. Zahler auf Ihre Zahlungsseiten weiterleiten

Der Zahler kann die Zahlungsdetails sehen und autorisieren.

Falls Sie gehostete Zahlungsseiten verwenden:
Die Autorisierungs-URL des Ablaufs für Abrechnungsanfragen wird an den Zahler gesendet, der diesen Link aufruft.

 

4. Erstellen des Dauerauftrags

Nach der Autorisierung durch den Zahler werden Autorisierung und Dauerauftrag erstellt. 

 

War dieser Beitrag hilfreich?
  • Empfohlene Beiträge

    • Importieren von Sammelzahlungen
    • Überblick über Zahlungsstatus
    • Erstattung einer Zahlung
  • Neu hinzugefügte Artikel

  • Top Artikel

API-Dokumentation

In unseren ausführlichen Dokumentationen finden Sie alles, was Sie über die Verwendung unserer APIs für Zahlungen und Bankkonten wissen müssen.

Dokumentation durchstöbern

Brauchen Sie Hilfe um eine Zahlung zu identifizieren?

Haben Sie „GOCARDLESS LTD“ auf Ihrem Kontoauszug gesehen? Nutzen Sie unser sicheres Tool, um mehr darüber zu erfahren.

Suche nach Zahlungen

Benötigen Sie Unterstützung?

Kontakt

Unser Support-Team steht Ihnen rund um die Uhr zur Verfügung.

Quick-Links

Wissensdatenbank
Gehen Sie zu GoCardless.com

Über GoCardless

Rechtliche Hinweise
Datenschutz
Sicherheit
Blog

Support

Support kontaktieren
Beschwerden
Kontaktieren Sie unser Sales Team

Ist auf Ihrem Konto „GoCardless“ aufgetaucht?

Eine Zahlung identifizieren

GoCardless SAS, 7 rue de Madrid, 75008. Paris, Frankreich


GoCardless SAS (Unternehmensregisternummer 834 422 180, R.C.S. PARIS), Stammkapital 6.000.000 EUR, ist von der ACPR (französische Finanzaufsichtsbehörde) mit dem Bank Code (CIB) 17118 für die Erbringung von Zahlungsdienstleistungen zugelassen.





Deutsch English (Australia) English (Canada) English (United Kingdom) English (New Zealand) English (United States) Español Français
Wissensdatenbank durchsuchen
https://gocardless.com/de-de/partner-werden/
/hc/theming_assets/01K6CWEX65HDS7SN48AB4BJ0FJ
Partner werden
Gestalten Sie gemeinsam mit uns die Zukunft des Zahlungsverkehrs und werden Sie unser Partner.
custom
https://gocardless.com/de-de/kundenstimmen/
/hc/theming_assets/01K6CWEXFM1KVSFD87E8NNH1HK
Kundenstimmen
GoCardless täglich tausende Firmen bei Ihren Zahlungen.
custom
https://payersupport.gocardless.com/hc
/hc/theming_assets/01K6CWEXSCTABZBKYYHZK1HCVV
Zahlung an einen Händler über GoCardless
Unser Zahler-Support bietet Ressourcen für die Zahlung über GoCardless.
Zahlungstermine, Verifizierungszahlung, Xero, 2FA