Aller au contenu principal
Logo
Identifier un paiement Aide GoCardless
Pages d'état
  • Statut GoCardless
  • Statut IBP
  1. Centre d'aide
  2. Configuration et gestion du compte
  3. Contrôle de votre marque
  4. Pages de paiement

Types d'autorisations ACH et DPA

Types d'autorisations

L'API de demande de facturation permet de soumettre différents types d'autorisations (consentements). Il est ainsi facile d'utiliser l'API pour créer et gérer des autorisations ACH et DPA conformes directement sur la plateforme. Cette fonctionnalité n'est pas encore disponible dans le tableau de bord GoCardless.

 

Les différents types d'autorisations sont les suivants :

Type d'autorisation Définition Exemple Types de paiements pris en charge
Ouverte Flexible et illimitée, elle permet au marchand de facturer les paiements au fur et à mesure de ses besoins, conformément à l'accord conclu avec le payeur. Facturation d'un abonnement logiciel et de services complémentaires, « carte enregistrée » Tous
Récurrent Un paiement récurrent sera débité du compte du payeur à intervalles réguliers sans qu'aucune action supplémentaire ne soit requise de sa part. Abonnement à un magazine ou à un site d'information Abonnements, échéances
Permanente (sporadique) Les paiements à venir ne seront débités du compte du payeur qu’après son approbation. Le payeur sera informé de la manière dont il peut approuver ces transactions ; il pourra s'agir, entre autres, d'un appel téléphonique, d'une confirmation en ligne ou de l'envoi d'un SMS. Facturation de services comptables Unique
Unique (ponctuelle) Un paiement unique sera débité du compte du payeur. Achat d'une voiture avec un paiement unique Unique

Quel type d'autorisation dois-je utiliser ?

Il est important de choisir le bon type d'autorisation (consentement) en fonction de la manière dont vous souhaitez facturer vos clients finaux.

En règle générale, si vous avez besoin d'une facturation flexible, vous devriez utiliser les autorisations ouvertes. Si vous utilisez ce type d'autorisation, il est de votre responsabilité d'afficher, de recueillir et d'enregistrer les informations du payeur comme indiqué ci-dessous.

Si la façon dont vous facturez vos clients finaux est prévisible et simple, optez pour une autorisation récurrente, permanente ou unique. De cette façon, nous recueillerons et enregistrerons toutes les informations nécessaires pour garantir la conformité de votre autorisation et nous veillerons à ce que les paiements que vous prélevez soient conformes à l'autorisation (par exemple, vous ne pourrez facturer qu'un seul paiement dans le cadre d'une autorisation unique).

Le tableau suivant vous indique quel type d'autorisation répondra le mieux à vos besoins pour facturer vos clients finaux :

  Ouverte Récurrent Permanente Unique
Nombre de paiements Multiple Multiple Multiple Unique
Montant de la facturation Change fréquemment Change rarement/jamais Change fréquemment -
Date et fréquence de facturation Peuvent changer Ne changeront pas Peuvent changer -
Vous êtes susceptible de facturer à votre client final des produits ou services supplémentaires à l'avenir. ✅ ❌ ✅  
Votre client final devra approuver au préalable chaque paiement individuellement. ❌ ❌ ✅  
Vous souhaitez pouvoir facturer un paiement unique à l'avance (p. ex. des frais d'adhésion) ✅ ✅ ✅  

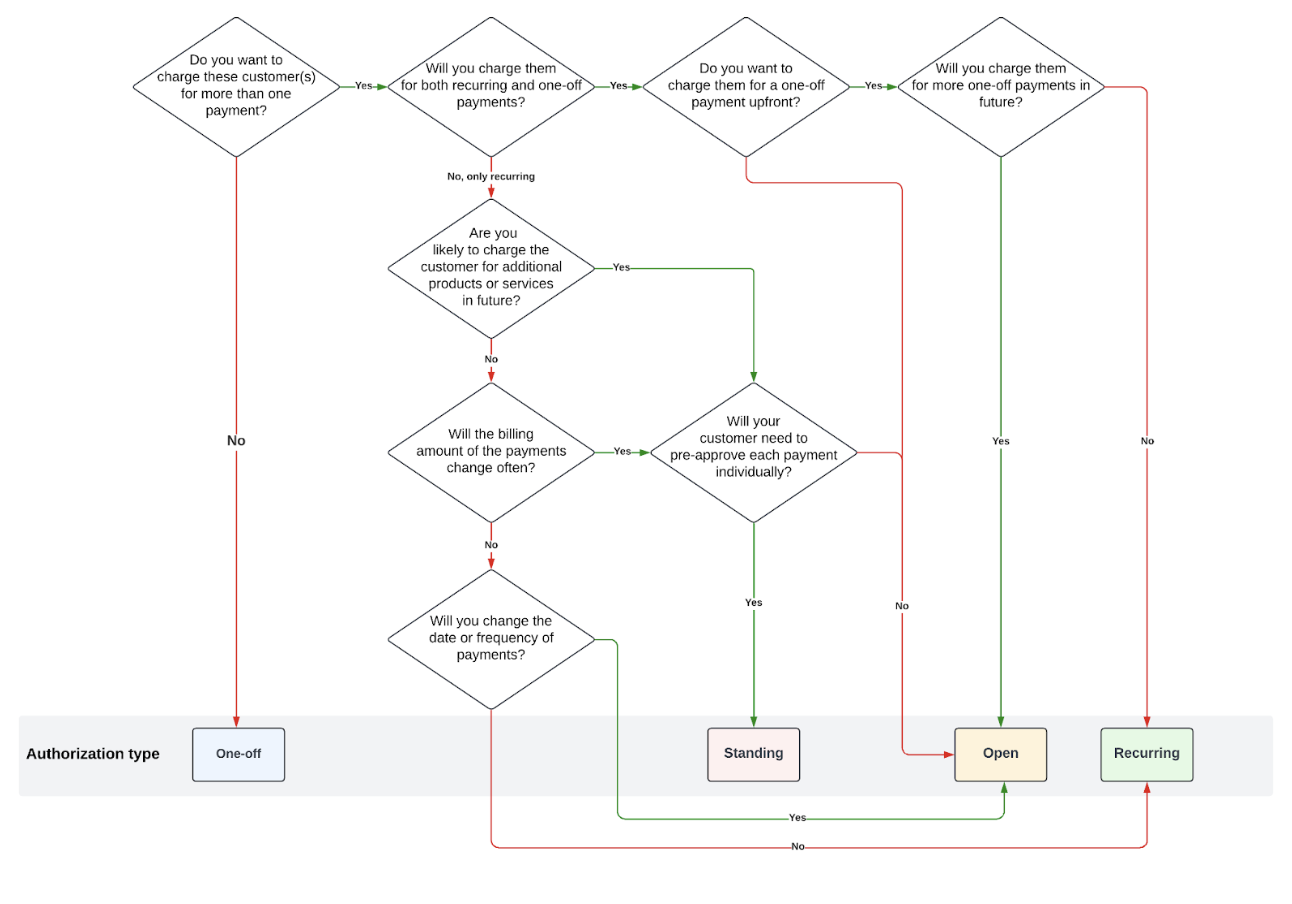
Cet organigramme est un autre moyen de visualiser le type d'autorisation le mieux adapté à la facturation de vos clients finaux :

Screenshot 2024-12-10 at 12.13.17.png

Comment garantir la conformité d'une autorisation ouverte

Si vous utilisez ce type d'autorisation, vous devez procéder comme suit pour garantir la conformité de votre autorisation.

Cela signifie que vous devez vous assurer que votre payeur est informé du montant, du nombre et/ou de la fréquence de tout débit avant que celui-ci n'intervienne, comme l'exige la NACHA pour les autorisations ACH et la règle H1 pour les autorisations de DPA.

Vous devez conserver, pendant une période de deux ans à compter de la date de révocation ou de résiliation de l'autorisation, un document aisément et fidèlement reproductible attestant de la manière dont vous avez informé vos clients finaux des conditions de paiement.

Comment utiliser les différents types d'autorisations

Si vous utilisez des pages de paiement personnalisées, reportez-vous à nos exigences en matière de pages de paiement personnalisées (ACH ici, DPA ici) pour en savoir plus sur les éléments qui doivent figurer sur votre ou vos pages de paiement.

Si vous utilisez des pages de paiement hébergées, celles-ci afficheront toutes les informations requises pour le type d'autorisation que vous soumettez.

Vous pouvez soumettre le type d'autorisation (consentement) lors de la création d'une demande de facturation en utilisant le champ « consent_type ». Si vous n'indiquez aucune valeur pour ce champ, il s'agira par défaut d'une autorisation ouverte.

Si vous souhaitez simultanément créer un paiement, vous pouvez associer un type d'autorisation de demande de mandat avec : une demande de paiement, une demande d'abonnement ou une demande d'échelonnement. Si vous souhaitez créer un paiement plus tard, vous pouvez le faire ultérieurement. Si vous utilisez nos pages de paiement hébergées, la soumission d'un type d'autorisation et la création d'un paiement dans le cadre de la même demande de facturation permet de fournir des informations immédiates à votre payeur. Ceci lui donne de la visibilité sur ses paiements à venir et renforce la confiance dans votre marque.

Nous avons conscience qu'un paiement unique (p. ex. des frais d'adhésion) peut parfois être requis en plus d'un abonnement ou d'un échelonnement. Il est par conséquent possible d'associer ces demandes de paiement.

Combinaisons possibles

Le tableau suivant vous renseigne sur toutes les combinaisons possibles entre types d'autorisations et types de demandes. Lorsque « Type d'autorisation seulement » est spécifié, il sera toujours affiché aux payeurs dans le flux de paiement et les paiements pourront être rattachés une fois la demande de facturation traitée.

Type d'autorisation Type d'autorisation seulement Demande de paiement unique Demande d'abonnement Demande d'échelonnement
Unique ✅      
Unique   ✅    
Récurrent ✅      
Récurrent + méthode* ✅      
Récurrent     ✅  
Récurrent   ✅ ✅  
Récurrent       ✅
Récurrent   ✅   ✅
Permanente ✅      
Permanente   ✅    

*Champ de texte libre pour spécifier des informations sur les paiements. Il peut s'agir d'une méthode de calcul des paiements ou d'autres informations utiles.

Exécution de l'autorisation

Pour garantir la conformité de votre autorisation, nous veillerons à ce que les paiements que vous prélevez soient conformes au type d'autorisation et aux informations de paiement. Certaines règles d'exécution s'appliqueront en fonction de certains éléments déclencheurs.

Type d'autorisation Règle Déclencheur
Unique ne peut avoir qu'un seul paiement actif L'utilisateur tente de créer un autre paiement dans le cadre d'une autorisation unique qui comporte déjà un paiement actif ou exécuté.
Unique ne peut pas être associée à des abonnements ou à des échelonnements L'utilisateur tente de créer un abonnement ou un échelonnement dans le cadre d'une autorisation unique.
Récurrent ne peut avoir qu'un seul abonnement actif L'utilisateur tente de créer un autre abonnement dans le cadre d'une autorisation récurrente qui comporte déjà un abonnement actif ou terminé.
Récurrent ne peut avoir qu'un seul échelonnement L'utilisateur tente de créer un autre échelonnement dans le cadre d'une autorisation récurrente qui comporte déjà un échelonnement actif ou terminé.
Récurrent ne peut être associée à un abonnement ou échelonnement qu'une fois l'autorisation créée L'utilisateur tente de créer un paiement dans le cadre d'une autorisation récurrente à laquelle est associé un abonnement actif ou un échelonnement après la création de l'autorisation.
Récurrent il n'est pas possible d'associer un échelonnement à l'autorisation lorsqu'elle comporte déjà un abonnement actif/terminé L'utilisateur tente de créer un échelonnement dans le cadre d'une autorisation récurrente qui comporte déjà un abonnement actif/terminé.
Recurring il n'est pas possible d'associer un abonnement à l'autorisation s'il existe déjà un échelonnement actif/terminé L'utilisateur tente de créer un abonnement dans le cadre d'une autorisation récurrente qui comporte déjà un échelonnement actif/terminé.
Recurring il n'est pas possible d'associer un abonnement et un échelonnement à la même autorisation récurrente L'utilisateur tente de créer un abonnement dans le cadre d'une autorisation récurrente qui comporte déjà un échelonnement actif ou terminé, ou vice versa.
Recurring il n'est pas possible d'associer un paiement à une autorisation récurrente qui comporte déjà un abonnement/échelonnement actif (ou terminé) L'utilisateur tente de créer un paiement dans le cadre d'une autorisation récurrente qui comporte déjà un abonnement/ échelonnement actif (ou terminé)
Standing ne peut pas être associée à un abonnement ou échelonnement L'utilisateur tente de créer un abonnement ou un échelonnement dans le cadre d'une autorisation permanente.

Exemple d'utilisation d'une autorisation récurrente

1. Créez une demande de facturation

Demande de facturation créée avec une demande de mandat (autorisation) (type de consentement récurrent) et une demande d'abonnement.

POST https://api.gocardless.com/billing_requests
{
   "billing_requests": {
       "mandate_request": {
           "currency": "USD",
           "scheme": "ach",
           "consent_type": "recurring"
       },
       "subscription_request": {
           "amount": 50,
           "currency": "USD",
           "name": "Gold Plan",
           "interval_unit": "monthly",
           "day_of_month":  "1",
           "payment_reference": "Test Reference"
       }
   }
}

 

2. Créez vos pages de paiement

Si vous utilisez des pages de paiement personnalisées :

Créez des pages personnalisées conformes à nos exigences en matière de pages de paiement personnalisées (ACH ici, DPA ici) et connectez-les à notre API.

Si vous utilisez des pages de paiement hébergées :

Flux de demande de facturation créé à partir de la demande de facturation

POST https://api.gocardless.com/billing_request_flows 
{
 "billing_request_flows": {
   "links": {
     "billing_request": "{{brq_id}}"
   }
 }
}

 

3. Dirigez les payeurs vers vos pages de paiement

Le payeur peut consulter les détails du paiement et l'autoriser.

Si vous utilisez des pages de paiement hébergées:
L'URL d'autorisation du flux de demande de facturation est envoyée au payeur et le payeur accède au lien.

 

4. L'abonnement est créé

Suite à l'autorisation du payeur, l'autorisation et l'abonnement sont créés.

 

 

Cet article vous a-t-il été utile ?
  • Articles à la une

    • Importer des paiements en masse
    • Aperçu des statuts de paiement
    • Rembourser un paiement
  • Articles récemment ajoutés

  • Top Articles

Guide API

Nos documents détaillés contiennent tout ce que vous devez savoir sur l'utilisation de nos API de paiements et de données de comptes bancaires.

Parcourir la documentation

Besoin d’aide pour identifier un paiement ?

Vous avez vu GOCARDLESS LTD sur votre relevé bancaire ? Utilisez notre outil sécurisé ci-dessous pour en savoir plus.

Recherche de paiement

Besoin d’assistance ?

Contact

Notre équipe d’assistance est disponible 24/7 pour répondre à toutes vos questions.

Liens rapides

Base de connaissances
Visitez GoCardless.com

À propos de GoCardless

Légal
Confidentialité
Sécurité des données bancaires
Blog

Support

Contacter le service d’assistance
Reclamations
Contacter notre équipe commerciale

Vous avez vu “PRV SEPA” sur votre relevé bancaire ?

Identifier un paiement

GoCardless SAS, 7 rue de Madrid, 75008. Paris, France


GoCardless SAS (immatriculée au R.C.S. de PARIS sous le numéro 834 422 180), au capital de 6 000 000 EUR, est autorisée par l’ACPR (Autorité française de Contrôle Prudentiel et de Résolution), Code bancaire (CIB) 17118, pour la fourniture de services de paiement.





Français Deutsch English (Australia) English (Canada) English (United Kingdom) English (New Zealand) English (United States) Español
Rechercher dans la base de connaissances
https://gocardless.com/fr-fr/devenez-partenaire/
/hc/theming_assets/01K6CWEX65HDS7SN48AB4BJ0FJ
Rejoignez notre réseau
Rejoignez notre réseau de partenaires pour définir le futur des paiements.
custom
https://gocardless.com/fr-fr/temoignages/
/hc/theming_assets/01K6CWEXFM1KVSFD87E8NNH1HK
Témoignages
GoCardless facilite le prélèvement automatique pour des milliers d’entreprises chaque jour.
custom
https://payersupport.gocardless.com/hc
/hc/theming_assets/01K6CWEXSCTABZBKYYHZK1HCVV
Payer un commerçant via GoCardless
Notre service d'assistance aux payeurs contient des ressources concernant les paiements de GoCardless.
Délais de paiement, Vérification, Xero, 2FA